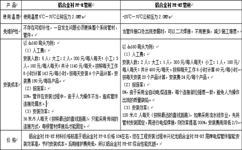
鋁合金襯PPR和鋁合金襯(chèn)PERT的性能比較
鋁(lǚ)合金襯PP-R和鋁合金襯PE-RT都是鋁(lǚ)合金(jīn)襯塑複(fù)合管的(de)一種,今天小編對鋁合金襯PP-R和鋁合金襯PE-RT管材(cái)的性能做出比較
鋁合金襯塑PE-RT複合管
鋁合金襯塑PP-R複合管
一、 使用溫度:
鋁合金襯PP-R管材:5℃—70℃公稱壓力2.0MPa。
鋁合金襯PE-RT管材:-20℃—70℃公稱壓力2.0Mpa。
二、 免(miǎn)維護性:
鋁合金襯PP-R管材(cái):不存在(zài)可(kě)修不行,一旦發生問題必須更(gèng)換整個係統管材、管件。
鋁合金襯PE-RT管材:當管件(jiàn)接口(kǒu)處出現滲漏時,可以二次焊接,不用更換,減少施工難度。
三、 安裝成本:
鋁合金襯PP-R管材:以dn160彎頭為例:
(1)人工費:
安裝(zhuāng)人數:5人:大工:2人,300元(yuán)/每(měi)人每天;小(xiǎo)工:3人,180元(yuán)/每人每天;共計1140元/每天(tiān)。按照每(měi)天(tiān)工作8小(xiǎo)時計(jì)算143元/每小時。按每天安裝6個產品計算,安裝費190元/每各產品(pǐn)。
(2)報廢(fèi)率:
10%,管(guǎn)件在安裝過程中,由(yóu)於人(rén)為操作不當,造成管件連接處漏水(shuǐ)。
(3)安裝效率:
36米/5人每天(tiān)(按照較遠的直線距離),隻(zhī)能采用傳統的連接方式,每根管材焊接(jiē)後才能固定。
鋁合(hé)金襯PE-RT管材(cái):以dn160彎頭為例:
(1)人工費(fèi):
安裝人數:2人:大工:1人,300元/每人每天;小(xiǎo)工(gōng):1人,180元/每(měi)人(rén)每天;共計480元/每天。按照(zhào)每天工作8小時計算60元(yuán)/每小時。
按每天(tiān)安裝20個產品計算,安裝費24元/每個產品。
(2)報廢率:
0%,由於采用全自動電熔連接,每個連接部(bù)位強度一致,避免(miǎn)人為操作出現的質量缺陷。
(3)安裝效率:
120米/2人每天(按照較遠的直線距離),如果采用流水線作業,先將管(guǎn)材安裝固定,再進行電熔焊接,則效率提高300%,安裝費用降低2/3。
四、 價格
鋁合金襯PE-RT材料價格(gé)較高於鋁合(hé)金襯PP-R價格10%左右,但在工(gōng)程安裝過(guò)程中興紀龍(lóng)鋁合金襯PE-RT屈彈(dàn)電熔管件智(zhì)能(néng)安裝效率高,節(jiē)約安裝成本。後期維護費(fèi)用低,所以(yǐ)鋁合金襯PE-RT綜合性能優越(yuè)。

